学校首页
首页
学院概况
学院简介
现任领导
历任领导
机构设置
党群工作
组织概况
支部建设
规章制度
党建思政
分工会
师资队伍
师资概况
教师风采
专业设置
机械设计制造及其自动化
机械电子工程
测控技术与仪器
智能制造工程
新能源科学与工程
科学研究
科研平台
硕士点建设
学科方向
科研成果
大创基地
基地介绍
大创动态
大创项目
竞赛获奖
实践基地
实验教学中心
校外实习基地
质量工程
教学成果
教学团队
教改项目
教改论文
教师荣誉
一流专业
一流课程
团学工作
学生工作
团委工作
招生就业
招生计划
就业指导
招聘信息
校友风采
首页
学院概况
学院简介
现任领导
历任领导
机构设置
党群工作
组织概况
支部建设
规章制度
党建思政
分工会
师资队伍
师资概况
教师风采
专业设置
机械设计制造及其自动化
机械电子工程
测控技术与仪器
智能制造工程
新能源科学与工程
科学研究
科研平台
硕士点建设
学科方向
科研成果
大创基地
基地介绍
大创动态
大创项目
竞赛获奖
实践基地
实验教学中心
校外实习基地
质量工程
教学成果
教学团队
教改项目
教改论文
教师荣誉
一流专业
一流课程
团学工作
学生工作
团委工作
招生就业
招生计划
就业指导
招聘信息
校友风采
学院新闻
文件通知
公示公告
学工动态
资料下载
搜索结果
党建工作
当前位置 >
首页
>
招生就业
>
招聘信息
> 正文
招生就业
招生计划
就业指导
招聘信息
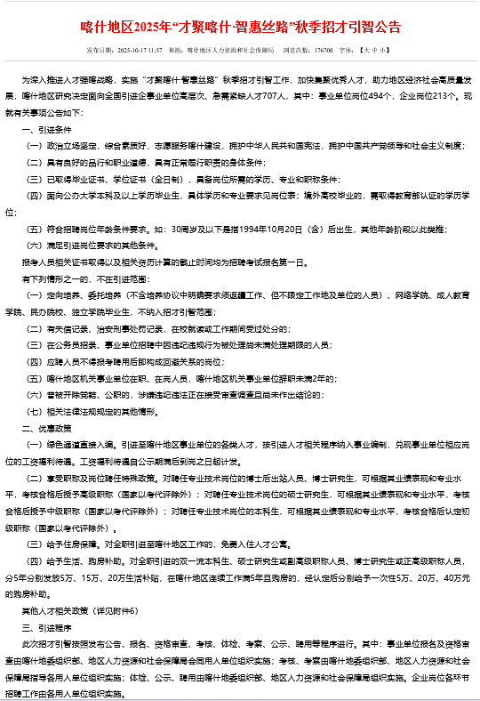
喀什地区2025年“才聚喀什·智惠丝路”秋季招才引智公告
来源:
作者:
时间:2025年10月30日 13:11
上一篇:新疆宏兴镁业有限公司
下一篇:新疆湘和新材料科技有限公司