学校首页
当前位置 > 首页 > 学院新闻 > 正文

学院新闻

机电工程学院在2024年高等学校人才培养质量提升和创新创业教育改革项目中喜获佳绩

来源: 作者: 时间:2024年11月07日 17:18

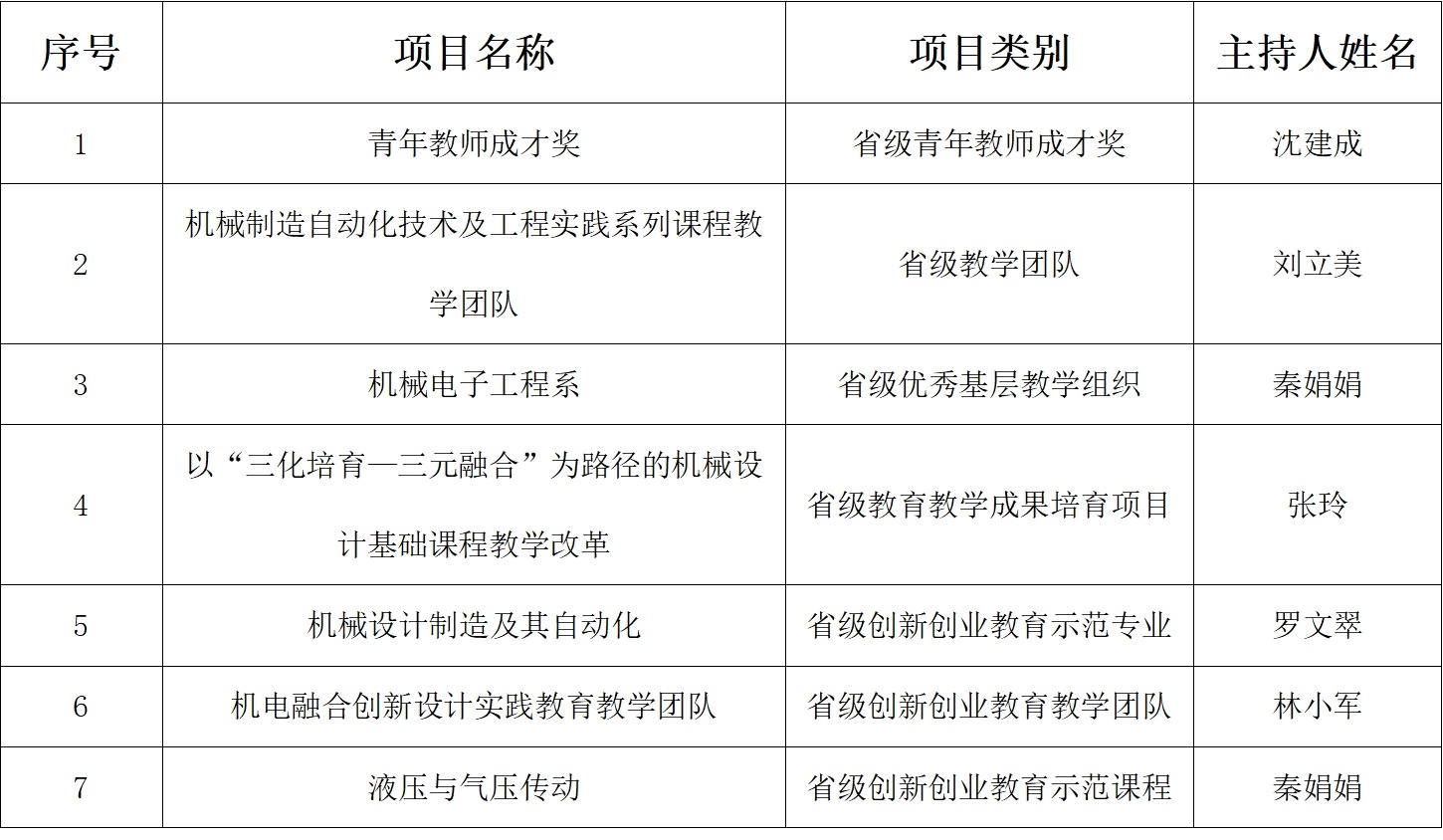
近日,《甘肃省教育厅关于公布2024年高等学校人才培养质量提升和创新创业教育改革项目的通知》(甘教高函〔2024〕18号)公布了2024年高等学校人才培养质量提升和创新创业教育改革项目的获奖、立项情况,我院获批7项。

学院将以此次成绩为起点,深入剖析成功经验,进一步优化课程体系,加强教学方法及手段改革。同时,加强师资队伍建设,定期组织教师参加相关培训与研讨会,提升教师教学研究能力。

撰稿:秦娟娟 审稿:林小军